东方财富股吧分析讨论社区_东方财富网股吧官
每经编辑:毕陆名 胡玲
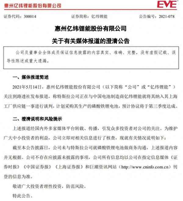
股吧网友彻底炸开了!5月16日晚间,亿纬锂能发布澄清公告,截至本公告披露日,公司未与特斯拉公司就磷酸铁锂电池做商务沟通,上述报道内容并无根据。公司不存在应披露未披露的事项。
周五午后,亿纬锂能(300014.SZ)股价被快速拉升,最高涨幅达13.64%,最终收于96.58元/股,收涨9.75%,最新市值为1824亿元。
消息面上,有外媒报道称,特斯拉正与亿纬锂能谈判,将其纳入上海工厂供应链,以寻求增加低成本电池的采购。有消息人士称,双方已进行深度谈判,预计在第三季度敲定合作关系,目前亿纬锂能正在对为特斯拉推出的产品进行一些最后阶段的测试。
针对此公告,股吧网友们瞬间炸了。有网友表示,“完了,明天跌停吗”,也有投资者称“果然出了公告,明天打回原形。”
截至4月30日,该股股东人数为10.23万户,估计今夜又难眠了。

每日经济新闻
下一篇:最后一页
