国旅联合是国企吗;国旅联合有限公司
新京报讯(记者 王真真)12月24日晚间,国旅联合股份有限公司(以下简称“*ST联合”)发布公告,因个人原因,公司独立董事翟颖申请辞职,同时辞去的还有董事会薪酬与考核委员会主任委员、董事会提名委员会委员等职务。
据公告,由于翟颖的辞职将导致*ST联合的独立董事占董事会全体成员的比例低于三分之一,根据相关规定,翟颖的辞职将于*ST联合的股东大会选举产生新任独立董事后生效,在此期间,翟颖将继续履行相关职责。
公开资料显示,翟颖出生于1977年7月,现为山西恒一律师事务所合伙人、执行主任。自2002年起,翟颖从事专职律师工作,为太钢不锈、山西汾酒、太工天成、同德化工、太化股份等多家上市公司提供过证券法律服务并担任多家上市公司常年法律顾问;2016年1月22日起,在国旅联合股份有限公司任职独立董事。据*ST联合2019年年度报告显示,翟颖2019年从*ST联合获得的税前报酬总额为10万元。
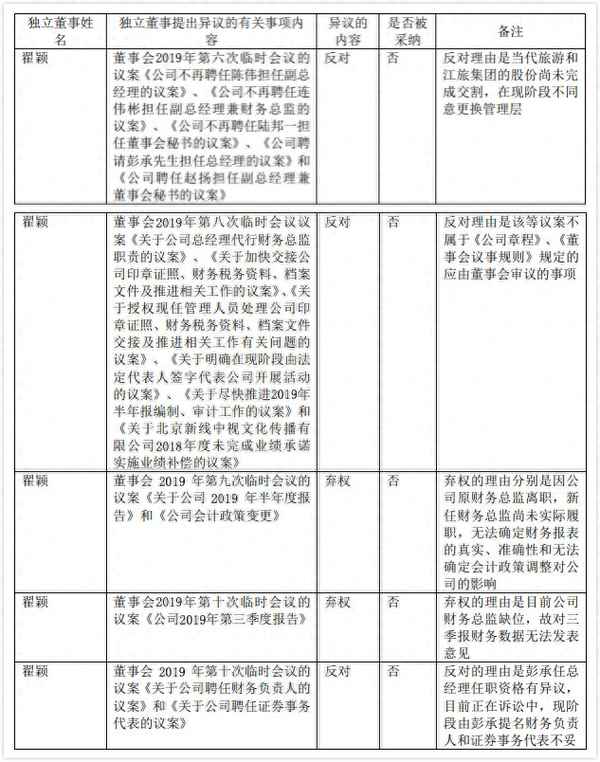
自1998年成立至今,国旅联合已更换了三次控股股东,从国企手中成立,后被“当代系”接手,如今重回国资企业江西省旅游集团股份有限公司(以下简称“江旅集团”)。但从“当代系”到江旅集团,国旅联合的控股权交接进行得并不顺利。*ST联合还因原控股股东当代资管及有关方和现控股股东江旅集团之间的诉讼纠纷,收到了上交所发布的监管工作函。据2019年年度报告显示,在因新老控股股东的交替而引发的一些列人事变动、季度报告审议等事宜上,时任独立董事的翟颖均投出了反对或弃权票。

控股股东多次变更,*ST联合的主营业务也一变再变。从上市之初的旅游客运、旅行社等旅游服务业务变更为仅保留温泉度假区项目和技术服务项目,接着剥离汤山温泉业务后计划向泛文娱转型,在户外文体娱乐转型计划受重挫以及变更控股股东的背景下,国旅联合计划将整体转向旅游大消费方向,从而回归旅游主业。
但从*ST联合发布的2020年半年度报告来看,主打互联网广告的北京新线中视文化传播有限公司(以下简称“新线中视”)成为了*ST联合的主要支撑。*ST联合能在2020年上半年实现243.61万元的净利润,主要得益于广告营销收入的增长。
虽然回归旅游主业还需时间,但在变更控股股东后,为进一步聚焦主业,*ST联合不断处理旗下资产、优化资源配置。2020年9月,*ST联合以4226.08万元的底价,挂牌转让海南颐锦酒店管理有限公司(以下简称“海南颐锦”)100%股权及相关债权。截至挂牌期满,未征集到意向受让方后,又于11月宣布拟以3803.47万元的价格,再次挂牌转让海南颐锦100%股权及相关债权。同时,新控股股东江旅集团也开始将部分旗下资产注入*ST联合,今年11月,*ST联合拟向江旅集团旗下羊狮慕景区、鄱阳湖湿地公园提供短视频运营等互联网广告服务,服务费均为50万元。同时,*ST联合还将分别斥资50万元,购买羊狮慕景区门票和鄱阳湖湿地公园门船票。
校对 危卓
