期货苯乙烯手续费是多少;期货苯乙烯交易手续费
9月20日,大商所发布了苯乙烯期货合约及相关规则,自9月26日上市之日起施行。此次合约及相关规则的对外发布,标志着苯乙烯期货距离上市交易又近了一步。
据介绍,苯乙烯期货将是我国衍生品市场第70个品种,得到了市场各方高度关注。8月26日至9月2日,大商所就苯乙烯期货合约及相关规则修正案及草案向市场公开征求了意见。大商所相关负责人表示,市场各方对苯乙烯期货合约及相关规则较为认可,合约规则设计契合现货贸易习惯和企业需求,为产业企业和投资者参与期货交易奠定了基础。
具体来看,交割质量标准上,大商所以现行国标优等品要求为基础,添加硫含量的指标,用以区分非常规路线生产、品质差、产量小的裂解汽油抽提来源的苯乙烯。为确保交割质量标准与现货标准相符,大商所联合CCIC、SGS等商检机构进行了流通品质摸底检验。从质量抽检情况看,除抽提来源的苯乙烯外,市场上的苯乙烯均满足交割质量标准。该质量标准既可以满足主要下游客户使用要求,又保证了可供交割量充足。
交割方式上,苯乙烯期货采用实物交割,仓库与厂库交割制度并行,且适用于一次割、滚动交割和期转现交割。苯乙烯产品质量标准化程度高,国家标准在行业里得到普遍认可,生产端质量易于控制,适合采用实物交割方式,并沿用标准仓单制度和现有品种成熟交割系统;我国苯乙烯现货贸易非常活跃,贸易商数量众多,常年具有大量的现货库存,比较适合仓库交割;上中下游现货企业为保证生产经营的连续性,会有一定的常备库存和良好的仓储设施,具备了开展厂库交割的基础条件。
交割区域上,苯乙烯期货选择产销量大,仓储物流设施完善的江苏、浙江和上海等华东地区作为基准交割地,广东、福建等华南地区作为非基准交割地,各地之间的升贴水设为0元/吨。
风险防控上,根据历史价格波动特点,将涨跌停板和最低保证金比例分别设为上一交易日结算价的4%和合约价值的5%,可覆盖绝大部分的日波动范围,满足风险控制的要求。在持仓限额制度设计上,苯乙烯期货对非期货公司会员和客户持仓限额参照大商所已上市品种的方法和比例制定,自合约上市至交割月份前一个月第十四个交易日期间,若合约的单边持仓量小于或等于12万手,则持仓限额为1.2万手;若该合约的单边持仓量大于12万手,则持仓限额为单边持仓量的10%。交割月份前一月份第十五个交易日至该月最后一个交易日,持仓限额限定为2000手(折合现货1万吨)。进入交割月份后,限仓限额设置为1000手(折合现货5000吨)。
因苯乙烯属于危险化学品,按照《危险化学品安全管理条例》,大商所规定不具备苯乙烯现货生产、经营或使用资质的客户不允许参与交割。在实际执行中,要求会员单位及时录入并更新客户的危化品相关许可证信息(许可证编号及有效期限),对无证或证书不在有效期的客户强行平仓。进入交割月后,无交割资质的客户参与交割,交易所将罚没其20%的货款作为对方的补偿金,双方都无证或证书不在有效期,各扣罚20%货款,不再支付给对方,同时终止交割。
该负责人表示,苯乙烯价格影响因素众多,且波动幅度较大。苯乙烯期货的上市对服务生产、贸易和消费企业具有重要意义,有助于行业整体稳定发展。在市场各方的积极参与下,目前上市准备工作有序推进,已开展了合约规则培训和业务推广,相关业务、技术系统也准备就绪,确保苯乙烯期货的平稳上市和运行。
1
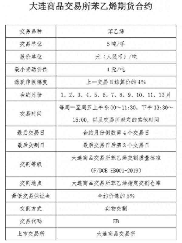
苯乙烯期货合约

2
上市时间苯乙烯期货自2019年9月26日(周四)起上市交易。交易时间为上午9:00—11:30,下午1:30—3:00。以及交易所规定的其他时间。
3
交割单位苯乙烯期货合约的交易单位为每手5吨,交割单位为5吨。
4
苯乙烯交割质量规定
5
交割资质对于苯乙烯合约,不具备苯乙烯生产、经营或使用资质的单位客户持仓在滚动交割、一次割流程下被配对的,交易所在交收日闭市后对其处以按交割结算价计算合约价值20%的罚款,该款项支付给对方。若配对双方均为不得交割的客户,交易所对双方分别处以按交割结算价计算合约价值20%的罚款,不再支付给对方。
6
交割结算价苯乙烯采用一次割,交割结算价采用该期货合约交割月最后十个交易日所有成交价格的加权平均价,若交割月不足十个交易日,交割结算价采用该期货合约自交割月第一个交易日起至最后交易日所有成交价格的加权平均价。
7
持仓限额一般月份(合约上市至交割月份前一个月第十四个交易日)非期货公司会员和客户持仓限额见下表:(单位:手)
自交割月份前一个月第十五个交易日至交割月期间非期货公司会员和客户持仓限额见下表,交割月份个人客户持仓限额为0:(单位:手)
8
交割业务有关收费项目及标准①苯乙烯交割手续费为1元/吨;②取样及检验收费实行最高限价,由交易所制定并公布;③仓储费收取标准为1.6元/吨.天;无损耗费。
来源: 期货日报
关注同花顺财经微信公众号(ths518),获取更多财经资讯
