内地与香港股市交易互联互通机制有关问题明确
中新网11月22日电 据中国人民银行官网消息,日前,中国人民银行、中国证券监督管理委员会发布关于内地与香港股票市场交易互联互通机制有关问题的通知,为顺利实施内地与香港股票市场交易互联互通机制,规范相关资金流动提出要求。
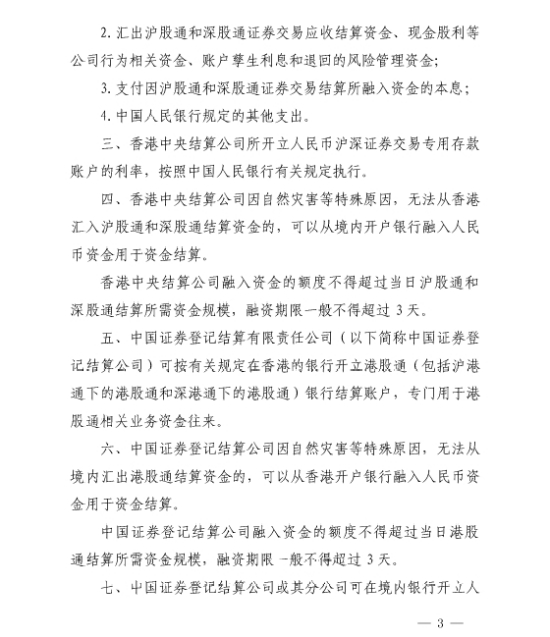
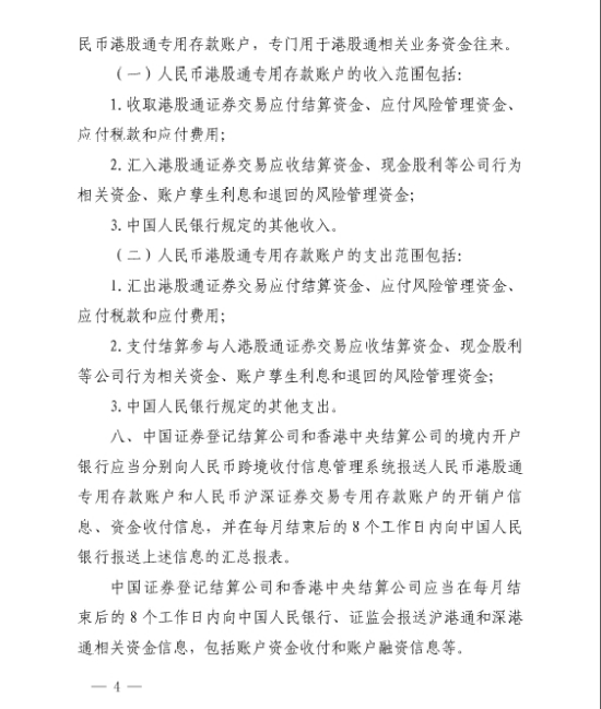
文件全文如下:





下一篇:德企呼吁美当局放行中企收购案
中新网11月22日电 据中国人民银行官网消息,日前,中国人民银行、中国证券监督管理委员会发布关于内地与香港股票市场交易互联互通机制有关问题的通知,为顺利实施内地与香港股票市场交易互联互通机制,规范相关资金流动提出要求。
文件全文如下:




