威马汽车评价如何,威马汽车车主点评
威马汽车,作为中国最早崭露头角的电动汽车新锐企业之一,曾以其高端智能电动汽车而吸引了广泛的消费者和投资者关注。然而,随着市场竞争激烈和资金链紧张的压力逐渐加大,威马汽车不可否认地面临了重重困难。最近,威马汽车申请破产审查的消息引起了国内外业界的广泛关切。威马汽车究竟有望在重整中再次崛起,不同投资者的态度如何,威马汽车的未来是否依然可期?

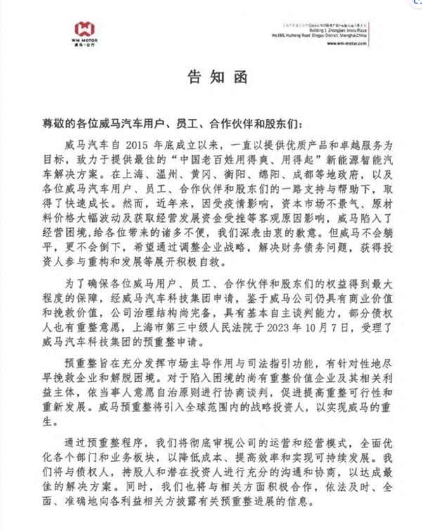
根据最新的天眼查数据,威马汽车科技集团有限公司已正式提交破产审查申请,审查由上海市第三中级人民法院负责。威马汽车科技集团成立于2012年5月,其法定代表人为沈晖,注册资本达60亿人民币,全资拥有苏州威马智慧出行科技有限公司。风险信息显示,该公司涉及20多起被执行记录,涉及总金额超过10亿元人民币,同时还有多项股权冻结信息,表明其持有的多家公司股权已被冻结。
威马汽车的破产审查申请并不意味着其将退出市场,而是一个法定程序,其目的在于通过法院监督和协调债权人、债务人和投资者等利益相关方的权益,以实现债务重组或清算。如果威马汽车能够在破产审查期间达成债务重组计划,并获得债权人和法院的批准,那么将有望继续经营;反之,可能会面临破产清算的境地。
在威马汽车的破产审查申请方面,各方投资者表现出不同的态度。据了解,威马汽车曾得到来自腾讯、百度、美团、京东、华为、阿里巴巴等知名互联网企业和机构的多方投资。其中,腾讯、百度和美团等已明确表示支持威马汽车的债务重组,并愿意继续提供资金支持。而京东、华为和阿里巴巴等则表态暂时不参与债务重组,但保留追讨债务的权利。
关于威马汽车的前景,业内专家普遍认为还有一线希望。首先,威马汽车在产品和技术方面仍具备一定竞争优势。其产品系列包括EX5、EX6 Plus、M7等多款中高端智能电动汽车,搭载了领先的三电系统、自动驾驶辅助系统、智能互动系统等高度评价的技术,广受用户好评。另一方面,威马汽车也在国际市场有着雄心壮志。今年3月,威马汽车成功获取了10万辆汽车的订单;6月,威马汽车积极开拓欧洲市场,派遣样车前往西班牙和德国,展开经销商展示和试驾活动;7月底,首批威马汽车交付以色列客户;8月初,威马汽车正式进军中东市场,登陆迪拜。
然而,威马汽车要复苏还需克服多项挑战。这包括与债权人和投资者达成共识,制定可行的债务重组计划;改进企业管理,提高效率,降低成本;应对激烈的市场竞争,提升品牌影响力和用户忠诚度等。这些问题将在破产审查过程中需要积极解决。
总结而言,威马汽车的破产审查既是一场危机,也是一次机遇。只要威马汽车能够善用法定程序的保护,积极与各方利益相关者进行协商,制定合理的债务重组计划,并在产品和技术方面不断创新,那么威马汽车仍有机会重振旗鼓,再次踏上新能源汽车行业的舞台。
