成都威马汽车福利待遇-成都威马汽车有限公司怎么样
要知道,曾经的威马汽车是造车新势力头部车企之一,更是与蔚来、小鹏、理想并称为造车四小龙,甚至还拿下了不少个“率先”的头衔。
但是作为曾经造车新势力中有头有脸的威马,如今几乎却成了掉队的代名词。更是有不少媒体给它的评价是“深陷寒冬”甚至是“命悬一线”,令人唏嘘。
近日,“威马开始全员降薪”一事,又把本就走下坡路的威马汽车更是推上了风口浪尖。

威马汽车风波频发
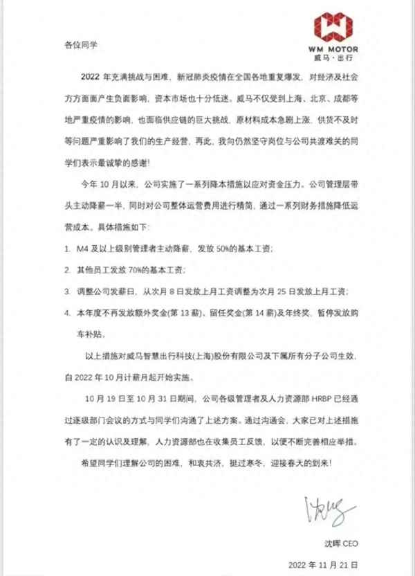
事实上,对于威马员工降薪的消息早有预兆,据界面新闻、IT之家、证券之星等媒体报道,从今年10月起,威马汽车将降薪,包括高管主动降薪50%,以及基层员工按原薪水的70%发放。
降薪对于威马来说已经不新鲜了,早在2020年3月,有自称威马汽车员工的网民在社交平台上爆料,公司召开线上电话会议向员工讨论年终奖发放事宜,公司人事部门通知全体员工取消年终奖,13薪也延长至当年6月发放。
与之想成鲜明对比的是,前不久威马汽车创始人被传出的“年薪超12亿元”。一句“有福老板享,有难一起当”可谓是道尽打工人的心酸。
此前,有媒体报道,威马汽车董事长沈晖的薪资在2021年高达12.6亿元。除此之外,威马汽车向主要管理层支付的薪资总额为17.5亿元,而沈晖一人薪资就占据了主要管理层薪资的72%。
对于这一消息,威马并没有正面回应,只是给出了一张威马汽车创始人社交媒体发布的截图。
不管怎么说,年薪12亿元的传言并非无中生有,据其招股书的雇员福利开支显示,这部分钱来自于“以股份为基础的付款”,简单来说,就是要威马汽车顺利上市后,创始人才有可能拿到这笔钱。
不过就这份招股书来看,对于一些高管来说,即便是薪酬减半,也能拿到百万级年薪。
上市进程停滞,港交所审核一再延后;销量接连下滑,已经被第一梯队拉远远甩开;加上此次爆出降薪事件之后,可能会出现大量员工离职,沈晖和他的威马正深陷泥潭。
这些消息的接连发出可以看出,对不得不勒紧裤腰带过日子的威马汽车来说,2022年这个冬天可谓是格外寒冷。
薪资迷局背后
威马汽车冬薪资迷局背后,是销量寒、亏损寒冬。
众所周知,造车是一门非常“烧钱”的生意,而就如今的威马汽车来看,显然已经烧不动了。
在威马汽车的招股书中,就已经坦诚提示过:于往期记录期间内,我们录得来自经营活动之重大亏损、股东亏绌、流动负债净额及负现金流,且我们于未来或继续如此。
据数据显示,其经营活动已经有了重大亏损,2019到2021年,三年累计亏损152.58亿元。其公司拥有人应占年内亏损,2019到2021年,三年累计亏损177.05亿元。
另外,到2021年底,威马汽车的流动负债净额还有7.49亿元。
持续的亏损、偿债的压力和负现金流的共同作用之下,他们必须、也只能通过上市来改善自己的资金状况,以图度过危机。
但是,今年港股资本市场对于新能源汽车的热情大不如前,就连曾经颇受青睐的“蔚小理”如今也不再受热捧,三家股价齐齐大跌,市值巨量蒸发。
上市融资无望、一级市场接盘侠难找,威马汽车只能降薪自救。但是,以威马目前的情况看,这一措施能够起到的作用非常有限。
总的来说,一家造车企业必须要通过实实在在的市场经营来造血,才能从根本上挽回颓势。然而,威马汽车的掉队之势,已然难以逆转。
