工信部管哪些央企(工信部是国企还是央企)
国企和央企的区别主要在于所有权或控股权、以及对国民经济发展的作用两个方面。央企是国企的一个子集,国企中包含央企。
国企是指泛指国有资本(地方国资委、财政)控股、参股或独资,其投资行为由地方政府的意志和利益决定的企业。当然,随着国有企业混合所有制改革,国企与非国有企业的边界越来越模糊,国企不仅仅就是指那些“中”字头的公司了,像许多地方国资委控股的“城投”、“建投”公司,也能称得上是国企。
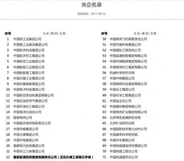
而央企的使命更重,央企直接隶属国务院国资委或中央部委,直接由中央政府出资,利润上缴中央财政,其投资行为直接布局并服务于国家战略。目前央企的名单共98家,几乎涉及到所有你知道的战略行业:

央企由于直属中央,而中央又分为许多部委,因此央企的分类可以说也有几种。
经济部门来看,像“一行一局两会”系统中的央企,比如银监会管理的国有五大银行:工商银行、农业银行、中国银行、建设银行和交通银行。但央行属于国务院的组成部分,隶属于国资委。
还有就是国务院各部委或社团管理的企业,如工信部直属管辖国家总局,但中国移动、中国电信、中国联通又都属于央企,隶属国资委管辖,而不是工信部。后者则主要是负责行业政策、法规等市场监管事宜。
而像一些涉及航天、军工、石油等战略行业,则基本由国务院国资委直接管理。(如上图)
但这98家央企中,有不少是XX研究院/所,这是啥意思?其实,央企旗下有许多这类知名的院所,例如电科十四所、航天五院、七〇一所等等。但这些科研院所并不都是事业单位,其中很多已经改制为企业。目前事业单位较多的多存在于军工行业。
目前,直属中央的事业单位有8个:中央文献研究室、中央党史研究室、中央编译局、中央保密委员会办公室(国家)、中央密码工作领导小组办公室(国家密码管理局)、中央党校、《》社、《求是》杂志社。
当前,国企依然是国民经济增长的主引擎,尽管在许多方面如垄断、不作为等给社会带来了负面影响,但无疑它们仍然是推动社会前进的重要力量。
本文系微信公众号:小白读财经(ID:xiaobaiducaijing)原创文章。欢迎订阅交流!
我们不追求高大上,只用普通老百姓都听得懂的大白话,让你学财经,懂理财,跟着小白读财经,财经从此so easy!
