中央财经大学夏令营;中央财经大学夏令营参加条件
真题解析
本题为中央财经大学会计学院会计硕士夏令营笔试的一道题目,考察的相对来说比较细,也是学生在复习的过程中比较容易忽视的考点。中央财经大学作为财经类顶尖院校,在各个方面对学生都有较高的要求,专业课这方面主要体现在笔试考察的全面性和面试考察的开放性,这道题目就是一个很好的体现。
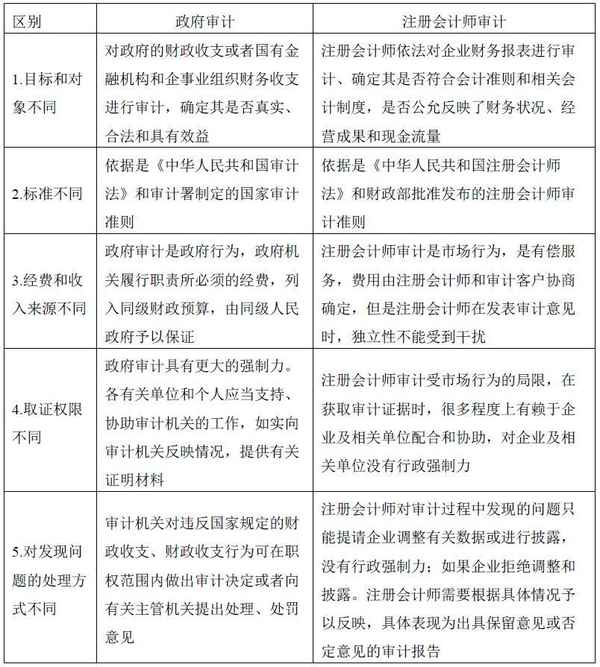
在对这道题目进行作答时,需要首先了解什么是政府审计,什么是注册会计师审计,政府审计,指政府审计机关对会计账目进行独立检查,监督财政、财务收支真实、合法和效益的行为,其实质是对受托经济责任履行结果进行独立的监督。注册会计师审计是指具有审计资格的会计师事务所的注册会计师出具的关于企业会计的基础工作即计量,记账,核算,会计档案等会计工作是否符合会计制度,企业的内控制度是否健全等事项的报告,是对财务收支、经营成果和经济活动全面审查后作出的客观评价。
从二者的定义、过程、目的、结果等几个方面去分析不同,学生在平时的学习中接触最多的还是注册会计师审计,对政府审计陌生,本题有一定的难度,要求在复习中对知识点要尽可能多地去掌握,如果没有复习到这一知识点,不能完整的按照标准的术语答出,学生也不要紧张,按照自己的理解,尽可能地从多个方面去对比,宁可多写去压中答案的点,也不能放弃不写。
参考答案

扩展了解
中央财经大学会计学院会计专硕项目通过夏令营招生的时间较短,因此为了招收理想的学生,该项目夏令营期间,考察得也比较全面,涵盖了讲座及感想、无领导小组讨论、笔试和面试等,大概比例为面试:笔试:无领导和讲座感想=4:4:2,因此笔试和面试还是占据了很大的比重,面试除了专业课面试,还包括综合面试,对学生的专业素质以及综合素质的要求都比较高。
尤其专业课方面,考察的内容包括了会计的四大核心专业课,财务会计、财务管理、成本管理会计和审计四个科目,笔面试均采取中英文结合的形式。这就意味着在专业课方面,不仅要把基础打牢,还要掌握会计专业核心的英语词汇。但是,最终夏令营的录取比例还是很高的,大致为40%。因此,在准备中央财经大学会计学院会计专硕的项目时,要从专业课、专业英语、自我展示、无领导小组讨论、常规面试和英语面试等方面去做综合的准备。

