青海最近抓了哪些人—青海最近抓了哪些人被抓
长安街知事微信公众号 | 记者 周经纬
4月27日,中央纪委国家监委公开通报,青海省6名党员领导干部严重违反中央八项规定精神,在培训期间违规聚餐饮酒、次日一人被发现死亡。
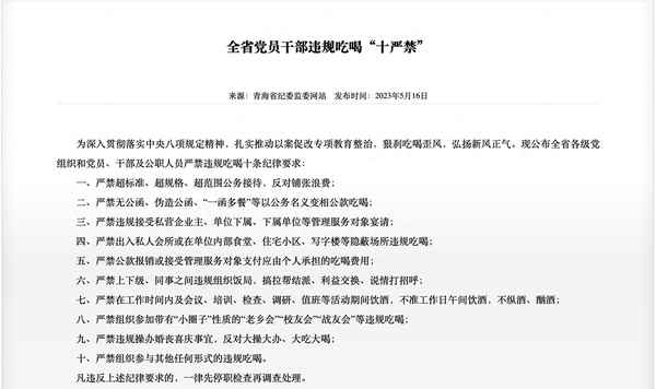
为扎实推动以案促改专项教育整治,狠刹吃喝歪风,青海监委于5月16日发布全省党员干部违规吃喝“十严禁”,并公布五种监督举报方式。凡违反“十严禁”的,一律先停职检查再调查处理。

截图来源:青海监委网站
6月9日,青海监委通报了一批近期查处违规吃喝、酒后驾驶问题,具体如下:
1.青海省交通医院安监科负责人李兴等人违规吃喝问题。
2023年5月19日,“违规吃喝码上报”平台接到举报,12日至16日李兴3次组织同事、老板在酒店、私房菜馆等违规聚餐吃喝。李兴正在接受纪检监察机关立案审查。
2.青海湖景区保护利用管理局刚察分局副局长伊有峰等人违规吃喝问题。
2023年5月21日,“违规吃喝码上报”平台接到举报,14日至20日伊有峰在成都培训期间先后3次与同班学员违规聚餐饮酒。伊有峰等人正在接受纪检监察机关立案审查。
3.青海省社会福利院副院长(主持工作)张晓燕等人违规吃喝问题。
2023年5月27日,“违规吃喝码上报”平台接到举报,27日中午张晓燕组织单位同事、项目老板在本单位食堂违规聚餐饮酒。张晓燕已被停职检查,正在接受纪检监察机关立案审查。
4.西宁市交通执法局城东大队执法辅助人员贺庭超酒驾问题。
2023年5月19日,明察暗访组发现贺庭超酒后驾驶机动车。25日贺庭超被辞退,公安机关正在依法处理。纪检监察机关责令市执法局党总支作出检查,相关责任领导被问责处理。
5.西宁城辉投资建设有限公司职工成森酒驾问题。
2023年5月21日,明察暗访组发现成森酒后驾驶机动车。26日成森被解除劳动合同,公安机关正在依法处理。纪检监察机关责令城辉公司党支部作出检查,相关责任领导被问责处理。
6.海南州应急管理局物资储备中心职工马生基酒驾问题。
2023年5月23日,明察暗访组发现马生基酒后驾驶机动车。马生基正在接受纪检监察和公安机关核查。
7.青海省南八仙路政执法大队职工刘玉寿酒驾问题。
2023年5月25日,明察暗访组发现刘玉寿酒后驾驶机动车。刘玉寿正在接受纪检监察机关立案审查。
8.青海盐湖工业股份有限公司应急救援中心职工南加扎西酒驾问题。
2023年5月26日,明察暗访组发现南加扎西酒后驾驶机动车。南加扎西正在接受纪检监察机关立案审查。
9.格尔木市昆仑路街道社区党员王义林酒驾问题。
2023年5月26日,明察暗访组发现王义林酒后驾驶机动车。王义林正在接受纪检监察和公安机关核查。
青海监委要求,各级纪检监察机关要坚持严的基调不动摇,快查快处党员、干部和公职人员违规吃喝问题线索,深挖彻查吃喝背后利益输送、说情打招呼、权利互换、搞“小圈子”等问题,发现一起、查处一起,绝不姑息,坚决铲除隐藏在人情往来背后的风腐问题,斩断由风及腐的链条,把越往后执纪越严落实在行动上,让铁规矩、硬杠杠成为不可触碰的“高压线”。

