惠州房产局(惠州房产局官网)
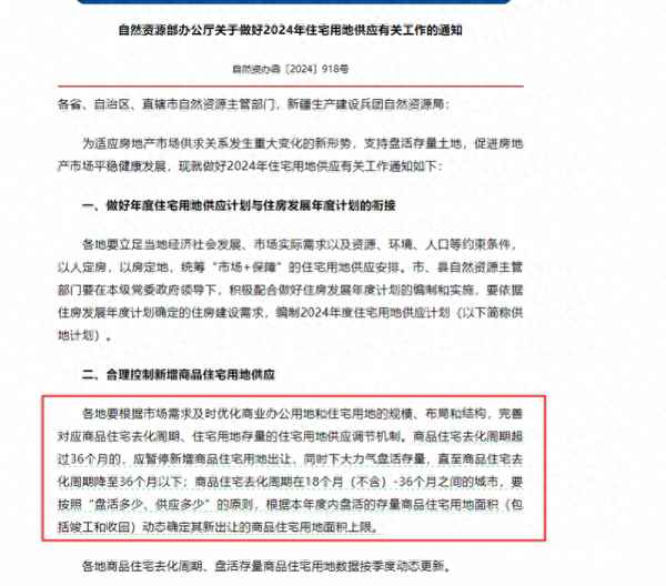
近日,自然资源部办公厅发布《关于做好2024年住宅用地供应有关工作的通知》,通知称,对于库存压力大、去化周期超过36个月的城市,要暂停新增商品住宅用地出让。在上述通知发布后,惠州住宅去化周期长达57.9个月,将暂停供住宅用地的消息,在坊间迅速发酵。

5月10日,惠州住建局相关负责人回应称,惠州住宅去化周期57.9个月,暂停供地的消息不实,惠州市住建局监测数据显示,截至2024年4月末,惠州市商品住宅库存消化周期低于30个月,属于18个月-36个月区间。
57.9个月这一数据出自上海易居研究院的一份统计数据。数据显示,截至3月份在百城样本城市中,有41个城市去化周期超过36个月,其中惠州排名16位,商品住宅去化周期高达57.9个月。对应上述自然资源部的政策,多家中介机构开始炒作,因惠州去化周期太长,将暂停商品住宅用地出让。
易居研究院研究总监严跃进近期在受访时解释,关于“全国百城库存数据”中部分城市去化周期数据偏大问题,受到广泛讨论。部分城市去化周期数据偏大和数据口径、采集时点和方式、统计和加工方式等有关。从数据采集方式来说,研究机构会基于月度供求数据来计算库存量。
惠州住建局相关科室负责人解释,近年来,惠州多次优化房地产行业政策措施,多渠道多举措支持居民刚性和改善性住房需求,目前楼盘销售稳步回升,预计年内商品住宅库存也将持续稳定在30个月以下区间。
上述负责人还表示,去化周期超过36个月的城市,要暂停新增商品住宅用地出让并非首次提出。在2017年,住房城乡建设部、国土资源部就发布《关于加强近期住房及用地供应管理和调控有关工作的通知》,要求“各地要根据商品住房库存消化周期,适时调整住宅用地供应规模、结构和时序,对消化周期在36个月以上的,应停止供地;36~18个月的,要减少供地”。
南都记者梳理,实际上在2019年,自然资源部再发通知,提到“调整确定2019年住宅用地供应'五类'(显著增加、增加、持平、适当减少、减少直至暂停)调控目标。其中,消化周期在36个月以上的,应停止供地;36~18个月的,要适当减少供地;18~12个月的,维持供地持平水平;12~6个月的,要增加供地;6个月以下的,要显著增加并加快供地。”
粤东世联行统计数据显示,截止2023年底,惠州住宅库存面积约为1209万平方米,若按照按照近12个月月均去化52万平方米,去化周期约23个月;从各片区来看,仲恺区去化周期最短,约13个月,惠阳区、龙门县去化周期最长,均超40个月。
采写:南都记者 蒋奇政

